全国统一客服热线(交易日:8:30-18:00)
投顾服务热线
服务号
订阅号
登 录
退出
>
专项活动
>
打击非法证券活动和集资宣传教育专栏
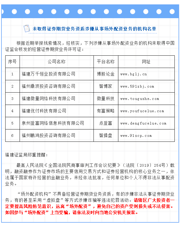
【投教·打非防非】福建证监局公布辖区未取得证券期货业务资质涉嫌从事场外配资业务的机构名单
时间: 2020-06-05
上一篇
下一篇
其它文章阅读
关于警惕通过假冒兴业证券从业人员等开展非法证券或诈骗活动的提示性公告(2025-06-23 16:22:08.0)
关于警惕仿冒兴业证券员工及公司官网进行诈骗活动的提示性公告(2022-07-11 08:50:44.0)
漫画 | 理性认识市场 投资量力而行(2022-03-08 09:02:10.0)
关于警惕通过仿冒兴业证券网站等开展非法证券或诈骗活动的提示性公告(2025-09-12 11:13:33.0)
金融消费者权益保护典型案例(五)(2025-03-10 15:21:35.0)
金融消费者权益保护典型案例(四)(2025-03-10 15:21:24.0)
金融消费者权益保护典型案例(三)(2025-03-10 15:21:14.0)
金融消费者权益保护典型案例(二)(2025-03-10 15:20:54.0)
金融消费者权益保护典型案例(一)(2025-03-10 15:20:34.0)
【兴·原创】岁末年初防非宣传 | 网络“大V”非法荐股牟利被判构成非法经营罪(2025-01-27 14:41:21.0)
【兴·原创】岁末年初防非宣传 | 警惕新三板原始股投资骗局(2025-01-27 14:40:18.0)
【兴·原创】岁末年初防非宣传 | 无资质开公司荐股牟利终获刑(2025-01-27 14:39:50.0)
【兴·原创】岁末年初防非宣传 | 擦亮投资慧眼,远离场外配资(2025-01-27 14:38:09.0)
关于警惕通过仿冒兴业证券APP等开展非法证券或诈骗活动的提示性公告(2024-11-11 09:32:17.0)
关于警惕通过仿冒兴业证券网站等开展非法证券或诈骗活动的提示性公告(2024-09-06 09:34:20.0)
关于我们
公司简介
组织架构
营业网点
发展历程
友情链接
中国证监会
中国证券业协会
上海证券交易所
深圳证券交易所
上交所投资者教育网络学院
福建证监局
兴业证券股份有限公司 版权所有 兴网备案/许可证编号:
闽ICP备11005977号-1
客服电话:95562