全国统一客服热线(交易日:8:30-18:00)
投顾服务热线
服务号
订阅号
登 录
退出
>
古田投教基地
>
投教知识与风险警示
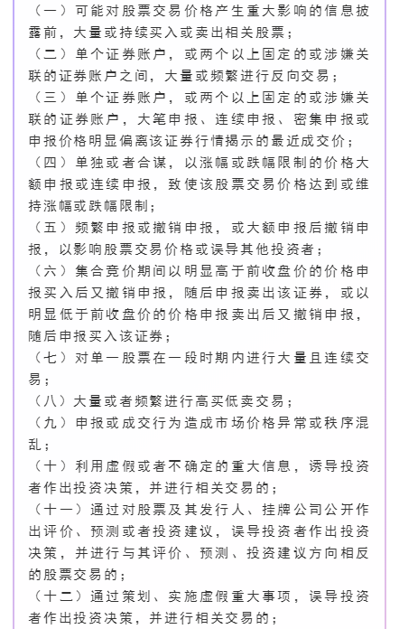
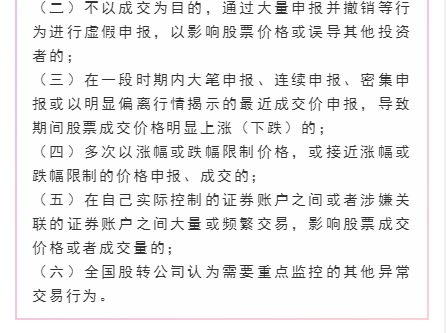
【投教·新三板】风险提示案例 | 某账户组拉抬股价以达到满足创新层市值条件违规案例
作者: 新三板投教 时间: 2020-07-16
上一篇
下一篇
其它文章阅读
【兴·公告】关于上交所“*ST熊猫”(600599)重点监控证券交易的风险提示(2026-03-13 10:05:56.0)
【兴·公告】关于上交所“上纬新材”(688585)重点监控证券交易的风险提示(2026-02-12 16:01:37.0)
【兴·公告】关于深交所“国投白银LOF”(161226)重点监控证券交易的风险提示(2026-02-12 16:00:12.0)
【兴·公告】关于上交所“横店影视”( 603103)重点监控证券交易的风险提示(2026-02-11 15:56:36.0)
【兴·公告】关于深交所“*ST立方(300344)”重点监控证券交易的风险提示(2026-02-11 15:55:03.0)
【兴·公告】关于2026年2月ETF期权临近到期合约保证金调整、组合解除与行权交收提醒的公告(2026-02-10 15:57:47.0)
【兴·分享】活动回顾 | 上交所投服活动例行发布(2026年1月19日至2026年1月23日)(2026-02-06 17:30:53.0)
【兴·分享】深交所投教 | 立春节气(2026-02-06 17:29:55.0)
【兴·分享】《求是》杂志发表习近平总书记重要文章《走好中国特色金融发展之路,建设金融强国》(2026-02-06 17:28:49.0)
【兴·分享】活动回顾 | 2025年沪市ETF百花大赏第二十二期:均衡成长攻守兼备 配置利器500增强ETF(2026-02-06 17:23:07.0)
【兴·分享】我是股东|“科创中国”走进科创板上市公司清溢光电(2026-02-06 17:20:14.0)
【兴·分享】北证知识一站通 | 第五期:投保制度之先行赔付 (2026-02-06 17:16:59.0)
【兴·分享】一图看懂 | 科创综指:科创板新质生产力“全景图”(2026-02-06 17:14:10.0)
【兴·分享】深交所投教 | 《来!聊聊ETF》第18期:如何投资已上市的ETF(2026-01-29 15:11:03.0)
【兴·分享】一图读懂丨广道数字事件先行赔付申报操作(2026-01-24 14:34:55.0)
关于我们
公司简介
组织架构
营业网点
发展历程
友情链接
中国证监会
中国证券业协会
上海证券交易所
深圳证券交易所
上交所投资者教育网络学院
福建证监局
兴业证券股份有限公司 版权所有 兴网备案/许可证编号:
闽ICP备11005977号-1
客服电话:95562