全国统一客服热线(交易日:8:30-18:00)
投顾服务热线
服务号
订阅号
登 录
退出
>
兴e课堂
>
入门知识
>
股票
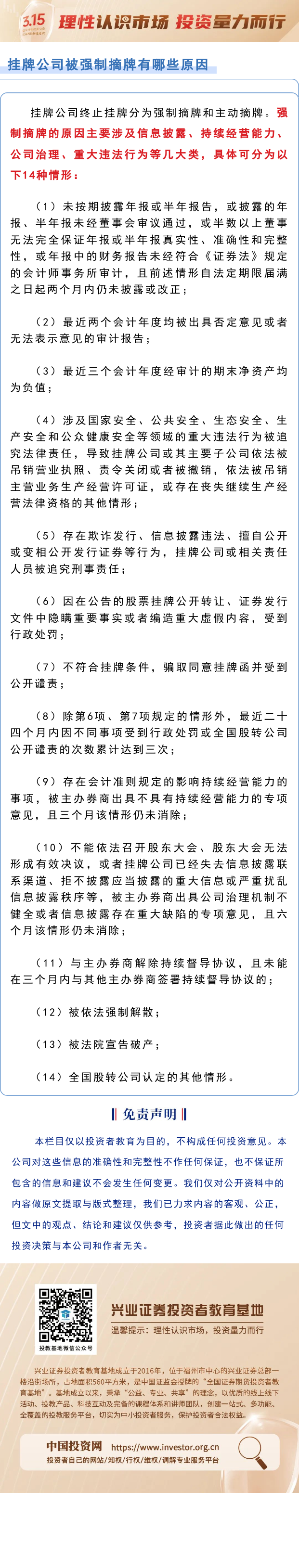
【兴·原创】3·15专栏 | 存在哪些情况,挂牌公司将被强制摘牌?
时间: 2022-04-11
上一篇
下一篇
其它文章阅读
资配兴发现 | 波动对收益的影响有多大?(2023-01-11 09:15:10.0)
【兴·原创】一图了解网下投资者管理规则注册要求(2022-08-19 09:02:45.0)
【兴·公告】关于2022年佛诞日期间港股通交易日安排的通知(2022-05-09 09:00:18.0)
学起来!投资达人竟然都是这样看资讯(2026-01-06 14:55:03.0)
新手入市如何买卖股票?保姆级指南来了(2026-01-06 14:54:50.0)
新手看完,都悟了!股市涨跌门道大揭秘!(2026-01-06 14:54:34.0)
新手宝宝们看完这篇再去投资!(2026-01-06 14:54:19.0)
投资新手千万别错过了,看懂K线,提升“战斗力”!(2026-01-06 14:54:04.0)
投资前必做!这份“安全指南”请收好(2026-01-06 14:53:50.0)
市场“温度计”?揭秘RSI指标的神奇魔力(2026-01-06 14:53:39.0)
如何选出心仪的股票?教你4招搞定,小白必看(2026-01-06 14:53:22.0)
简单方便!用这三个指标,轻松学会股票估值(2026-01-06 14:53:07.0)
后悔没有早点看到!股票账户竟有这么多妙用!(2026-01-06 14:52:52.0)
超火的均线指标,终于搞懂了!(2026-01-06 14:52:39.0)
布林线的3大锦囊,小白也能懂的股市波动风向标(2026-01-06 14:52:23.0)
关于我们
公司简介
组织架构
营业网点
发展历程
友情链接
中国证监会
中国证券业协会
上海证券交易所
深圳证券交易所
上交所投资者教育网络学院
福建证监局
兴业证券股份有限公司 版权所有 兴网备案/许可证编号:
闽ICP备11005977号-1
客服电话:95562